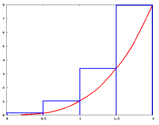
EXAMPLE: The function y=x^2 between X=0 and X=2


 


 

 

Since we used the right endpoints for the rectangles this is called a "Right Riemann" sum.
These are the formulas for LEFT, RIGHT, and MID point sums.

Put some functions in your calculator and use this link to check your work!

Need an alternative instructional? Check out this video from Khan Academy: